泉州13部门联合发文!整治五大方面违规行为!涉及未如期交房等
扫描到手机,新闻随时看
扫一扫,用手机看文章
更加方便分享给朋友
11月5日泉州住建局官网发布了泉州市住房和城乡建设局等13部门关于印发《泉州市持续整治规范房地产市场秩序行动方案》的通知,通知涉及房地产开发、房屋买卖、物业服务、住房租赁、房屋估价等五个方面的整治

- 泉州住建局网站截图 -通知全文如下:
泉州市持续整治规范房地产市场秩序行动方案
今年来,我市大力开展“营商环境提升年”活动,进一步规范二手房交易市场行为,集中打击炒房等市场乱象,“点题整治”物业服务企业侵占业主公共收益,取得阶段性成效。但房地产领域违法违规行为仍时有发生,整治规范房地产市场秩序还有不少薄弱环节。根据《福建省住房和城乡建设厅等8部门转发关于持续整治规范房地产市场秩序的通知》(闽建房〔2021〕4号)及市委、市政府要求,为持续加大房地产市场秩序整治力度,切实维护人民群众合法权益,制定如下方案。
一、工作目标
以习近平新时代中国特色社会主义思想为指导,始终坚持以人民为中心的发展思想,坚持房子是用来住的、不是用来炒的定位,紧紧围绕稳地价、稳房价、稳预期及“一城一策”调控目标,坚持“突出重点、分步实施”的原则,紧盯房地产市场、租赁市场、物业管理等细分领域,充分运用法治思维和法治方式,科学谋划、精心组织,加强市场监管、净化市场环境、改进政务服务、增进民生福祉,确保整治工作取得实效,促进房地产市场平稳健康发展,增强人民群众的获得感、幸福感、安全感。
自2021年10月起,启动实施房地产市场专项整治,强化预售资金监管,重点整肃房地产交易秩序,严惩捆绑车位等违规销售行为;继续推进二手房市场专项整治。以后每年度根据房地产市场形势,制定当年重点整治项目。力争用3年左右时间,实现房地产市场秩序明显好转,监管制度不断健全,监管措施得到有效落实,监管信息系统市县互联,部门齐抓共管工作格局逐步形成,违法违规行为得到有效遏制,房地产开发历史项目清理工作成果得到巩固,群众反映强烈的难点和痛点问题基本得到解决,信访投诉量显著下降。
二、整治内容
结合实际、因城施策重点组织开展房地产开发、房屋买卖、物业服务、住房租赁专项整治,同步推进房地产估价机构专项整治,整治内容如下:
(一)房地产开发。房地产开发企业违法违规开工建设;未按施工图设计文件开发建设;未按房屋买卖合同约定如期交付;房屋渗漏、开裂、空鼓等质量问题突出;未按完整居住社区建设标准建设配套设施。
(二)房屋买卖。发布虚假违法房地产广告,发布虚假房源信息;捂盘惜售,囤积房源;挪用交易监管资金;套取或协助套取“经营贷”“消费贷”等非个人住房贷款用于购房;协助购房人非法规避房屋交易税费;违规收取预付款、“茶水费”等费用,变相涨价;利用不公平格式条款侵害消费者权益;捆绑销售车位、储藏室;捏造、散布不实信息,扰乱市场秩序。
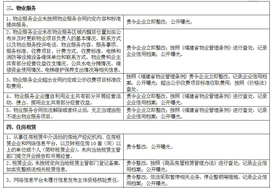
(三)物业服务。未按照物业服务合同约定内容和标准提供服务;未按规定公示物业服务收费项目标准、业主共有部分的经营与收益情况、维修资金使用情况等相关信息;超出合同约定或公示收费项目标准收取费用;擅自利用业主共有部分开展经营活动,侵占、挪用业主共有部分经营收益;物业服务合同依法解除或者终止后,无正当理由拒不退出物业服务项目。
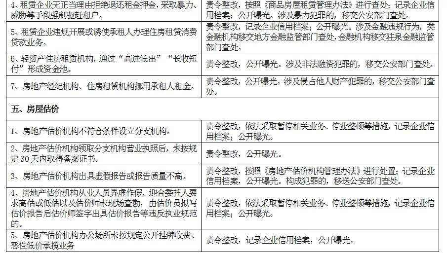
(四)住房租赁。未提交开业报告即开展经营;未按规定如实完整报送相关租赁信息;网络信息平台未履行信息发布主体资格核验责任;克扣租金押金;采取暴力、威胁等手段强制驱赶租户;违规开展住房租赁消费贷款业务;存在“高进低出”“长收短付”等高风险经营行为;未按规定办理租金监管。
(五)房屋估价。不符合条件设立分支机构或未按规定取得备案证书;虚假报告或报告质量不高;从业人员弄虚作假、迎合委托人要求高估或低估;未按规定落实房地产估价报告二维码标记制度,以及未按规定公开挂牌收费、恶性低价承揽业务。
三、工作要求
(一)精心组织、全面整治。各县(市、区)、各有关部门要聚焦人民群众反映强烈的难点和痛点问题,加大房地产市场秩序整治力度。各县(市、区)房地产主管部门要牵头结合本辖区实际及点题整治等重点工作,认真制定整治方案,确定当年度、当季度重点整治项目,细化工作安排,及时动员部署开展专项行动。各县(市、区)整治方案于2021年11月15日前报市住建局备案,每月月底前报送工作台账、问题(线索)台账(详见附件),每季度最后一周报送工作进展情况和典型案例的书面报告。
(二)群众参与、开门整治。各县(市、区)、各有关部门要坚持以维护人民群众切身利益为出发点和落脚点,充分调动群众广泛参与的积极性,利用媒体、举报热线、电子信箱、门户网站等渠道收集问题线索,认真核实、逐件处理、及时反馈。
各级房地产主管部门要结合“双随机、一公开”抽查与专项检查,对房地产开发、房屋买卖、物业服务、住房租赁、房屋估价等领域进行全面排查,同步汇总各渠道收集的问题清单,建立整治工作分类台账,建立转办和督办机制,明确责任部门,细化整治措施,确定整改时限,必要时牵头组织联合调查、联合惩戒,实施销号管理。
(三)齐抓共管、综合整治。充分发挥市县纵向联动和部门横向协同作用,市县两级房地产主管部门要成立工作专班,牵头建立整治规范房地产市场秩序联络员制度,定期组织召开联席会议。各部门要确定专人,专项负责整治工作协调沟通,通过加强信息共享、联动查处、齐抓共管等方式,共同推动整治工作。
住建部门负责牵头制订和组织实施整治方案,开展摸底调查,移交问题线索,汇总处理结果,总结通报情况,会同有关部门依职责对房地产领域违法违规行为进行查处。发改部门负责归集房地产领域违法违规信息,纳入泉州公共信用信息共享平台,牵头推动各部门依法依规对相关企业及从业人员实施失信联合惩戒。教育部门负责研究优化入学升学政策,进一步推动区域教育均衡发展,对入学政策加强解读,正面引导。公安部门负责查处房地产领域合同诈骗、非法集资等涉嫌犯罪行为。司法行政部门负责查处违规办理房屋公证行为等问题。财政部门负责保障同级整治规范房地产市场秩序工作经费。资源规划部门负责依法认定未办理建设工程规划许可证、未按照建设工程规划许可内容进行建设行为,查处未依法依规取得土地即开工问题。税务部门负责查处非法规避房屋交易税费涉税违法行为。市场监管部门负责查处虚假违法房地产广告、价格违法、利用不公平格式条款侵害消费者权益等问题。地方金融监管部门、驻泉金融监管部门根据单位职能分别负责查处类金融机构、金融机构信贷资金违规流入房地产市场等问题。网信部门负责协助查处通过网络发布虚假房地产信息等问题。
(四)标本兼治、长效整治。各县(市、区)、各有关部门要综合运用法律、经济、行政和信息化等多种手段,既解决当前房地产市场突出问题,又注重完善体制机制,从源头上规范房地产市场秩序。
1.加大惩处力度。要根据实际情况,创新思路,多措并举,依法依规开展整治。对辖区内违法违规的房地产开发企业、中介机构、物业服务企业、住房租赁企业、房地产估价机构、金融机构、网络媒体及从业人员,依法依规采取警示约谈、停业整顿、吊销营业执照和资质资格证书等措施,并予以公开曝光;涉嫌犯罪的,移交公安司法部门依法查处。对逾期不能偿还债务、大规模延期交房、负面舆情较多等存在重大经营风险的企业,实施重点监管,提升风险防范化解能力。
2.完善制度建设。各县(市、区)、各有关部门要进一步完善“双随机、一公开”工作机制,推动实施社会检查员和暗访机制,完善公众监督机制;要加快建立和完善行业主体信用评价机制,严格行业主体信用记录及档案管理,强化信用评价成果运用,实施差异化监管。县级房地产主管部门要加快一、二手房交易和公共维修基金管理等房地产市场监管信息系统建设,于2022年底前建成并与市级监管平台对接,利用信息化、大数据等手段,科学研判房地产市场形势。
3.强化监督考评。市住建局将牵头会同市级有关部门每季度通报整治规范房地产市场秩序工作进展情况、典型案例和经验做法,抄报(送)市县两级人民政府。同时,市级将落实房地产市场调控评价考核措施,对整治工作得力、成效明显的县(市、区),予以表扬;对房地产市场秩序问题突出、未履行监管责任及时妥善处置的县(市、区),进行约谈问责;考核结果作为市对县年度相关任务目标绩效考核的赋分依据。
4.营造舆论氛围。各县(市、区)、各有关部门要综合运用报纸、电视、广播、网络等新闻媒体,加强正面宣传,正确引导舆论,及时总结推广整治工作做法、经验和成效,公开曝光典型违法违规违纪案例,发挥警示震慑作用。要在市县两级主流媒体开辟专栏进行宣传报道,形成浓厚整治氛围,为整治工作创造良好舆论环境。
附件:1.重点整治事项清单
2. 企业自查表
3.工作台账
4.问题(线索)台账
附件:1.重点整治事项清单




声明:本文由入驻焦点开放平台的作者撰写,除焦点官方账号外,观点仅代表作者本人,不代表焦点立场。
